Corte Geral Com Disjuntor
-
- Curioso
- Mensagens: 33
- Registado: 07 dez 2007, 17:59
- Enviou: 1 vez
- Agradecimento recebido: 2 vezes
Corte Geral Com Disjuntor
Bom dia a todos,
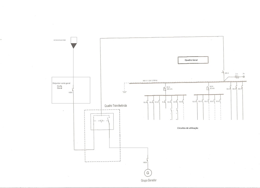
Gostaria de saber se posso colocar um disjuntor Para corte geral numa instalação que terá um quadro de transferência para uma fonte central de socorro para toda a instalação.
Aproveitando um esquema que encontrei no fórum fiz algumas alterações mas não sei se estarei correto ou se será aprovado pela Certiel.
Boas festas e bom Ano Para Todos
Conde
Gostaria de saber se posso colocar um disjuntor Para corte geral numa instalação que terá um quadro de transferência para uma fonte central de socorro para toda a instalação.
Aproveitando um esquema que encontrei no fórum fiz algumas alterações mas não sei se estarei correto ou se será aprovado pela Certiel.
Boas festas e bom Ano Para Todos
Conde
-
- Quadro de Honra
- Mensagens: 2011
- Registado: 30 abr 2011, 11:56
- Localização: Almada/Charneca da Caparica
- Enviou: 2 vezes
- Agradecimento recebido: 13 vezes
Re: Corte Geral Com Disjuntor
só não pode como este terá obrigatoriamente que existir...poderá até associar uma bobine MX ou MN....
Jaime Reis
-
- Velha Guarda
- Mensagens: 483
- Registado: 17 nov 2010, 22:55
- Localização: Não me lembro estou com Alzaimer!
- Agradecimento recebido: 1 vez
Re: Corte Geral Com Disjuntor
Eu pessoalmente faria primeiro a certificação da instalação e depois de aprovado a instalação ai sim fazia então o inversor do grupo d imergência! (isto se fosse uma instalação para mim pessoalmente!)
-
- Quadro de Honra
- Mensagens: 2011
- Registado: 30 abr 2011, 11:56
- Localização: Almada/Charneca da Caparica
- Enviou: 2 vezes
- Agradecimento recebido: 13 vezes
Re: Corte Geral Com Disjuntor
desde que o dimensionamento da instalação esteja correcto, não vejo porque razão a Certiel não aprove...
Jaime Reis
-
- Team Apoio
- Mensagens: 5620
- Registado: 18 fev 2009, 21:21
- Localização: Portugal de Norte a Sul
- Enviou: 28 vezes
- Agradecimento recebido: 208 vezes
Re: Corte Geral Com Disjuntor
Boas
Porque não coloca a questão à Certiel, é sempre mais fiavél a resposta, e pode poupar alguns euros numa reinspeção, e algum tempo na análise de eventual projeto.
Porque não coloca a questão à Certiel, é sempre mais fiavél a resposta, e pode poupar alguns euros numa reinspeção, e algum tempo na análise de eventual projeto.
Cpts.
Energy
Energy
- joaoosvaldo
- Team Apoio
- Mensagens: 3378
- Registado: 24 out 2008, 15:06
- Localização: Norte
- Enviou: 18 vezes
- Agradecimento recebido: 34 vezes
-
- Curioso
- Mensagens: 33
- Registado: 07 dez 2007, 17:59
- Enviou: 1 vez
- Agradecimento recebido: 2 vezes
Re: Corte Geral Com Disjuntor
Obrigado a todos pela colaboração.
Como diz Joaoosvaldo Também acho que não faz sentido colocar um Interruptor de corte geral, a alimentar um disjuntor de proteção do quadro de transferência.
Isto é uma instalação existente que vai ser alvo de aumento de potencia + 50KVa, e vai ter projeto, mas estou a ver que o projetista apenas vai copiar a instalação e eu é que me tenho que desenrascar. Só a meio do trabalho é que o proprietário me deu valores de potencias porque se não, não me metia neste embrulho.
Espero em breve poder contar o final desta estória.
Boas Festas e Bom ano 2014
Conde
Como diz Joaoosvaldo Também acho que não faz sentido colocar um Interruptor de corte geral, a alimentar um disjuntor de proteção do quadro de transferência.
Isto é uma instalação existente que vai ser alvo de aumento de potencia + 50KVa, e vai ter projeto, mas estou a ver que o projetista apenas vai copiar a instalação e eu é que me tenho que desenrascar. Só a meio do trabalho é que o proprietário me deu valores de potencias porque se não, não me metia neste embrulho.
Espero em breve poder contar o final desta estória.
Boas Festas e Bom ano 2014
Conde